蘇政規〔2025〕5號
各市、縣(市、區)人民政府,省各委辦廳局,省各直屬單位:
為貫徹落實《中華人民共和國土地管理法》《中華人民共和國土地管理法實施條例》《江蘇省土地管理條例》有關規定,維護被征地農民和農村集體經濟組織的合法權益,切實做好土地征收工作,結合我省經濟社會發展實際情況,省人民政府決定調整全省征地區片綜合地價最低標準。現將有關事項通知如下:
一、全省征收農民集體所有農用地的區片綜合地價由土地補償費和安置補助費組成,不包括法律法規規定用於社會保險繳費補貼的被征地農民社會保障費用、地上附著物和青苗等的補償費用。全省征收農民集體所有農用地區片綜合地價最低標準,一、二、三、四類地區分別為每畝70000元、61000元、52000元、45000元。全省征收農民集體所有農用地的土地補償費最低標準,一、二、三、四類地區分別為每畝35000元、30500元、26000元、22500元;安置補助費最低標準,一、二、三、四類地區分別為每人35000元、30500元、26000元、22500元。
二、征收集體建設用地參照所在區片征收集體農用地區片綜合地價標準執行。征收集體未利用地參照所在區片征收集體農用地區片綜合地價標準的0.7倍執行。征收依法取得的集體經營性建設用地,應當按照同地同權的要求,采用宗地地價評估的方式確定補償標準。
三、大中型水利、水電工程建設的征地補償,原則上按照我省規定的征地補償標準執行,如國務院規定的標準高於我省,執行國務院規定的標準。
四、土地征收涉及的地上附著物和青苗等補償標準,按照等效替代、公平合理的原則,由各市、縣(市、區)人民政府按規定結合當地市場供需情況及時調整公布,並報省人民政府備案。
五、被征地農民社會保障費用的籌集、管理和使用按照《省政府關於印發江蘇省被征地農民社會保障辦法的通知》(蘇政發〔2021〕87號)執行。
六、各市、縣(市、區)人民政府要高度重視,加強組織領導,按照重大行政決策程序要求,結合各地實際,盡快調整具體執行標準,合理確定征地區片綜合地價中土地補償費、安置補助費的標準,並及時報省人民政府批準。各項標準均不得低於省人民政府規定的最低標準,也不得低於當地現行標準。在實施土地征收工作中,要注重防範化解新舊標準銜接可能帶來的相關風險,切實維護社會大局穩定。在征地批後實施時,土地征收補償安置費結餘部分納入縣(市、區)征地補償調劑金賬戶,不足部分由地方政府通過征地補償調劑金賬戶統籌補齊。
本通知自2026年1月1日起施行,有效期至2028年12月31日。
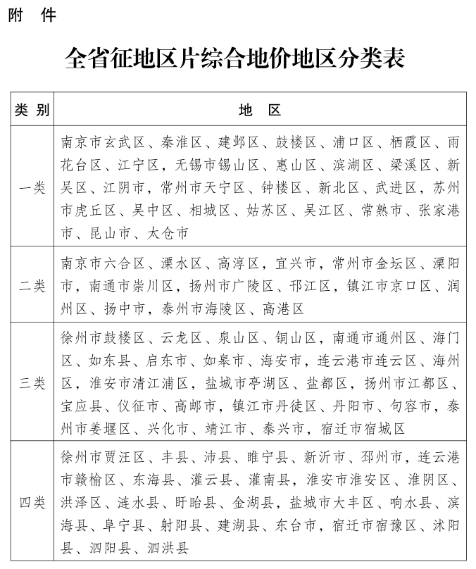
附件:全省征地區片綜合地價地區分類表
江蘇省人民政府
2025年12月31日
公報PDF版瀏覽、下載:
省政府關於公布江蘇省征地區片綜合地價最低標準的通知(蘇政規〔2025〕5號).pdf